不同学历的2026考研报考条件早知道!

发表时间:2025-07-09 14:26作者:豚哥来源:网络

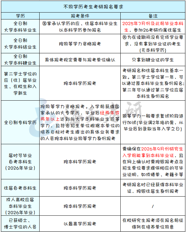
毕业季咨询海天2026考研的同学暴增,都在问询自己能不能报考研究生?其实无论是应届生考研、往届生读研,还是在职考研生,不同学历,不同专业的研究生考试报考要求都可能存在差异。今天海天考研暑期集训营督学老师统一整理大家问题,一起来看看不同情况下得考研,要分别满足哪些报考条件?

▶以下各类学历人员在报考具体的院校专业时,还需符合招生单位具体专业对学历及此前所学专业、外语水平等其他要求,具体的要求要看招生单位最新硕士研究生招生简章要求为准。

1.png


▶应届生、同等学力考生限制

在不同学历的考生中,有两类豚哥还是要特别提醒下:

✅一是有些专业应届生是不能报考的:

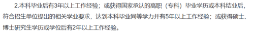
如工商管理、公共管理、旅游管理专业学位,以及工程管理专业学位中的工程管理(代码为125601)和项目管理(代码为125602)、教育专业学位中的教育管理、体育专业学位中的竞赛组织管理。这些专业有对应的工作经验要求:

2.png

⭐应届生也不能报名参加单独考试,因为有工作经验、发表论文、技术职称的要求:

3.png

✅二是有些学校不接受同等学力报考:

4.png

如华中科技大学计算机科学与技术学院,部分专业的招生目录中就明确了不招生同等学力考生。

此外,在招收同等学力考生的院校中,部分院校除基本要求外,还有其他附加要求,如报考上海交通大学的同等学力考生需满足:①不得跨专业报考;②通过大学英语四级(或TOEFL、IELTS等相当);③提供大学教务部门开具的相应专业本科的8门专业课程成绩单;④复试加试两门大学本科主干课程。

基础不好或者想二战考研的同学可以考虑报班学习,怕不适应老师讲课节奏的,可以先先试听海天考研导学课程再报班。2026考研各题型思路、技巧讲解!真的别错过,提分是关键!想要逆袭985的同学不妨来了解一下~可以咨询【海天考研】了解更多▶2026考研特训营相关课程详情~现在报名,还有优惠福利,领大额优惠券噢!

猜你喜欢

猜你喜欢

副标题